







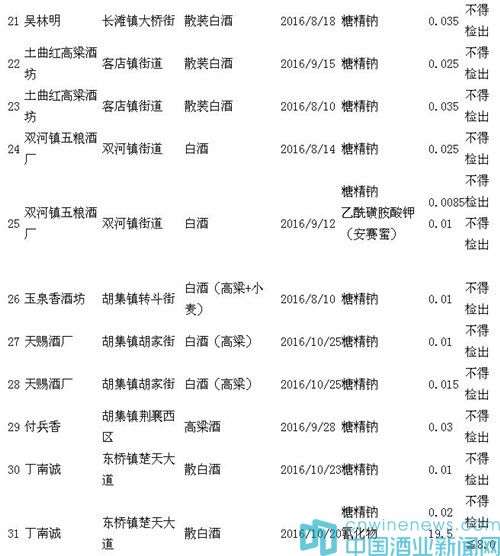
本次監督抽檢主要不合格項目為安賽蜜、糖精鈉及氰化物等三項指標超標。我國食品安全國家標準GB 2760-2014(食品添加劑使用標準)對安賽蜜和糖精鈉的使用范圍進行了嚴格規定,其使用范圍不包括蒸餾酒,即在散裝白酒中安賽蜜和糖精鈉不得檢出。氰化物為原料發酵和蒸餾工藝中可能產生并帶入到白酒中的物質,食品安全國家標準GB 2757-2012(蒸餾酒及其配制酒)中對白酒中氰化物允許的最大限量進行了規定,飲用氰化物超標的白酒可能會對人體健康產生危害。
對于上述70批次不合格白酒,鐘祥市食藥監局正對其生產經營者依法進行查處,督促做好不合格白酒的召回、銷毀等處理工作。同時,市食品藥品監管部門提示廣大消費者:在購買散裝白酒時,要查看該經營者是否有食品經營許可證;注意查看散裝白酒的標識,盛酒容器上是否標明酒的名稱、原料、酒精度、價格、出廠日期、生產企業、廠址等;不要購買流動攤販銷售的散裝白酒;注意保留購物憑證,一旦發現問題,及時撥打12331食品藥品投訴舉報電話投訴。
白酒安賽蜜的危害
安賽蜜是一種食品添加劑,經常食用合成甜味劑超標的食品會對人體的肝臟和神經系統造成危害,特別是對老人、孕婦、小孩危害更為嚴重。如果短時間內大量食用,會引起血小板減少導致急性大出血。
白酒糖精鈉的危害
糖精鈉是食品添加劑的一種,生產企業為了減少成本,通過大量添加甜味劑,來增加白酒的甜味和口感。但過量食用糖精鈉會影響人的腸胃消化酶的正常分泌,降低小腸的吸收能力,還會對肝臟和神經系統造成危害。
白酒氰化物的危害
氰化物的毒性很強,屬于劇毒物質。一個人只要吃50~250毫克氰化鉀就能致死,與砒霜(As2O3)的毒性差不多。形象地說,如果口服氰化鉀固體,若吃下相當于1/3顆普通膠囊或半個新版1毛錢硬幣大小的一小撮粉末,就能置人于死地。而如果考慮的是最小劑量的話,米粒大小的氰化鉀粉末就可能致死。能否致死,要看血液濃度達到多少,氰化物中毒血濃度約為0.5μg/ml,致死血濃度≥1μg/ml。

