??谑袌龈鞴馄烤破放频母偁帉那?、終端爭奪,逐步轉向以用戶體驗為核心的品質、品位、品牌爭奪。
海口市是海南省省會,有著國家“一帶一路”支點城市、海南自由貿易港核心城市以及眾多城市頭銜。常駐人口230萬,戶籍人口182萬,其中男性約為93萬。海口市轄秀英、龍華、瓊山、美蘭4個區(縣級);下設21個街道、22個鎮、211個社區、248個行政村。

調研路線
第一天:府城街道;第二天:高坡村、丁村
市場主流價格段及品牌

市場主流品牌市場銷量預估及主力產品

市場部分主流產品價格體系

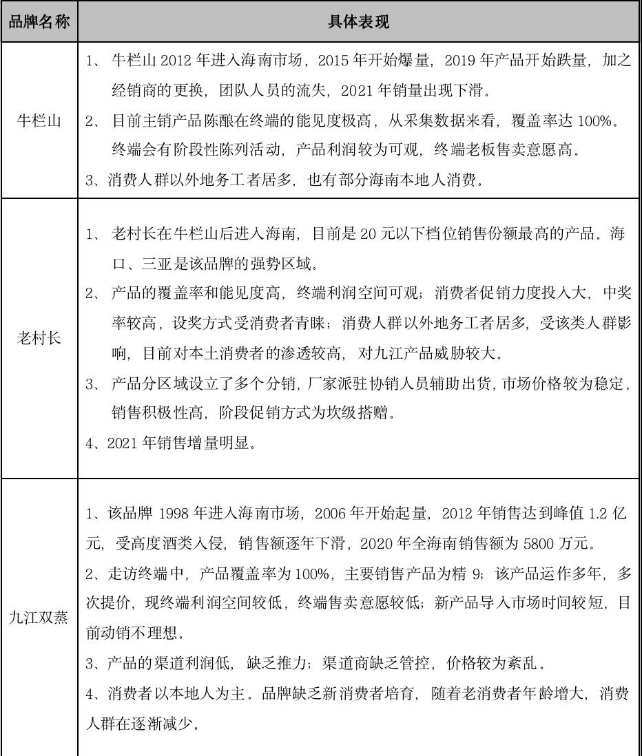
各大品牌具體市場表現

??谑袌龉馄烤期厔莘治?/span>
海口市場光瓶酒消費氛圍良好,盒裝酒在百元以下價位無亮眼品牌,故??谑袌龀蔀楦鞔笃放聘呔€光瓶酒的試驗田。海口市場光瓶酒近年來發展迅猛,2012年前的主流價格帶為10~15元,經過數年的消費升級,主流價格帶已攀升至30~40元。
海口市場光瓶酒的持續擴容,不僅來源于消費升級,更多的消費容量來源于因場景邊界清晰,帶來的盒裝酒消費轉移;以及用戶需求、價值維度拓展,從而形成的新增消費群體。
各光瓶酒品牌的競爭將從渠道、終端爭奪,逐步轉向以用戶體驗為核心的品質、品位、品牌爭奪。
高品質
中國消費市場正面臨“品質革命”,隨著信息透明程度越來越高,以及白酒新國標施行,光瓶酒消費也將迎來全面的品質化。大眾消費的理念從原先單純對酒精依賴的身體需求轉化為“喝好一點”品質為先的健康需求。高性價比、高品質的產品將成為大眾消費首選,中高端光瓶正迎合這一趨勢。
高品位
隨著年輕消費人群的整體文化素養與知識水平的提高,光瓶白酒消費將承載更多精神、文化、理念需求。高差異化、個性化,具有獨立IP的產品與用戶之間能否產生生活、情感的共鳴,是品牌搶占新增消費群體的核心所在。
大品牌
眾多一線品牌、名酒紛紛在??谑袌霾季种懈叨藱n位產品,將促使光瓶酒市場加速“馬斯諾需求層次”進化的步伐。光瓶酒消費場景的單一化到多元化的變遷,使得未來盒裝酒的消費場景會固定在宴席、政商務場合,而輕商務、非正式聚會等場景會使得光瓶酒的消費需求進一步提升。品牌為產品所賦予的社交、被尊重等功能將會逐步滲透各類圈層,名酒品牌無疑在認知教育方面占據極大優勢。(作者系諫策咨詢項目經理)

